Data Model

The Varela Digital Knowledge Graph represents the project corpus as RDF (serialised as JSON-LD), combining reused vocabularies with a minimal project-specific ontology. This documentation describes the model in three modules: (M1) the collection as an intellectual aggregation of documentary works; (M2) letters and other documentary units across FRBR-aligned layers (Work / Expression / Manifestation / Item); and (M3) typed semantic relations extracted from texts and represented as explicit graph assertions. The diagrams provide the normative reference for classes and properties used in the knowledge base exports.

List of prefixes

vd:       https://carlamenegat.github.io/VarelaDigital/ontology/
vdrole:   https://carlamenegat.github.io/VarelaDigital/ontology/role/
hrao:     https://carlamenegat.github.io/hrao/hrao#
fabio:    http://purl.org/spar/fabio/
frbr:     http://purl.org/vocab/frbr/core#
bibo:     http://purl.org/ontology/bibo/
dct:      http://purl.org/dc/terms/
doco:     http://purl.org/spar/doco/
foaf:     http://xmlns.com/foaf/0.1/
geo:      http://www.w3.org/2003/01/geo/wgs84_pos#
hico:     http://purl.org/emmedi/hico/
pro:      http://purl.org/spar/pro/
prov:     http://www.w3.org/ns/prov#
rel:      http://purl.org/vocab/relationship/
rico:     https://www.ica.org/standards/RiC/ontology#
san:      http://dati.san.beniculturali.it/SAN/
schema:   https://schema.org/
skos:     http://www.w3.org/2004/02/skos/core#
owl:      http://www.w3.org/2002/07/owl#
rdf:      http://www.w3.org/1999/02/22-rdf-syntax-ns#
rdfs:     http://www.w3.org/2000/01/rdf-schema#
xsd:      http://www.w3.org/2001/XMLSchema#
xml:      http://www.w3.org/XML/1998/namespace
        

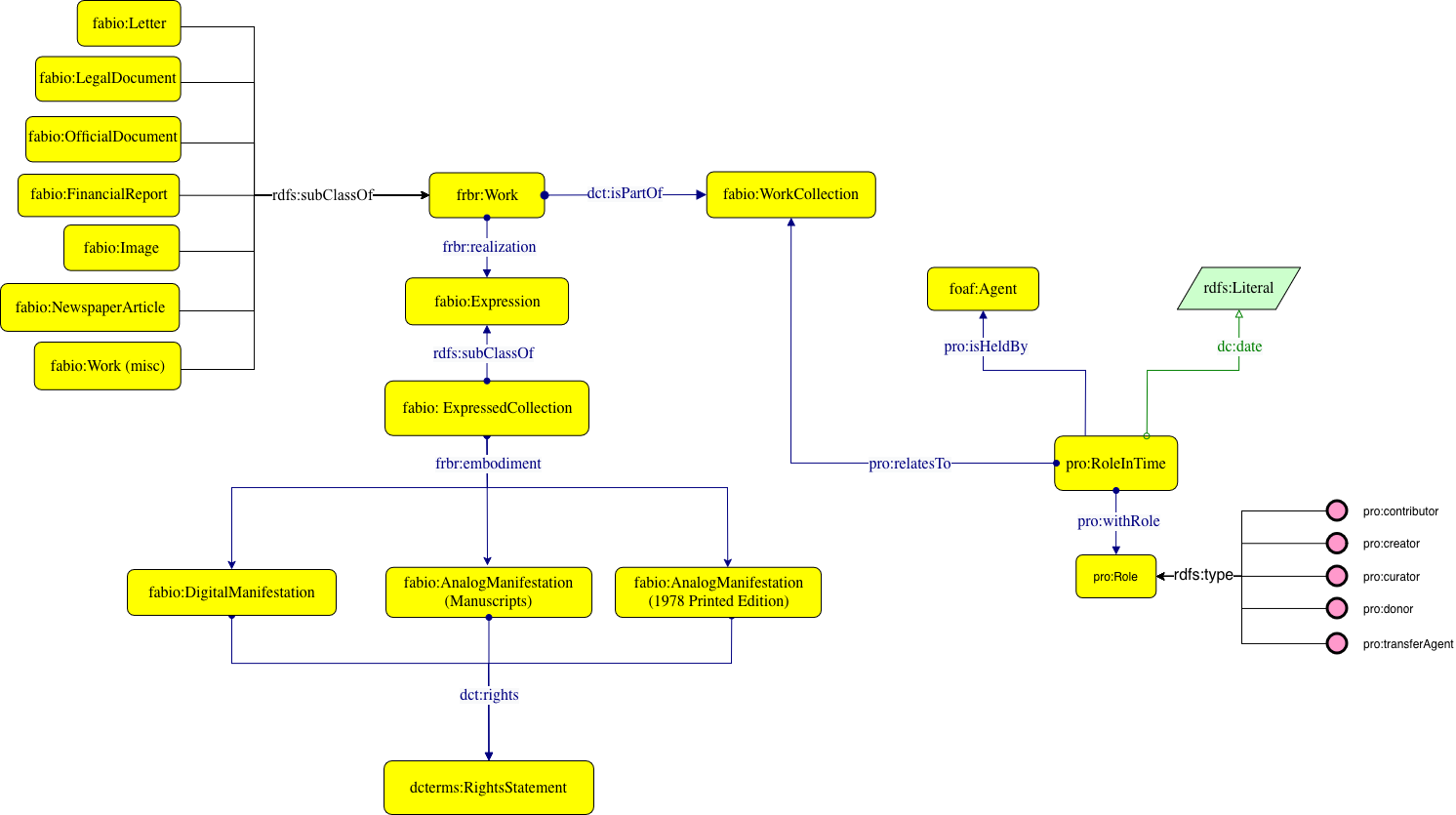
Module 1 — The Collection

Module 1 (M1) defines the collection-level entry point for the knowledge graph. The Varela Collection is modelled as an instance of fabio:WorkCollection, i.e., an intellectual aggregation that groups heterogeneous documentary works under shared provenance and editorial framing.

Individual documentary units are modelled as instances of frbr:Work and linked to the collection using dcterms:isPartOf. Documentary genres (e.g., fabio:Letter, fabio:OfficialDocument, fabio:LegalDocument, fabio:FinancialReport) are represented as subclasses of frbr:Work, enabling a unified collection model while preserving typological distinctions at class level.

This module is intentionally lightweight: it establishes a stable container for aggregation, navigation, and reuse, without requiring any commitment to a single physical carrier. Material and editorial realisations are handled downstream in M2 through FRBR-aligned layers.

Data Model of the Varela Collection
Figure 1. Data Model of the Varela Collection.

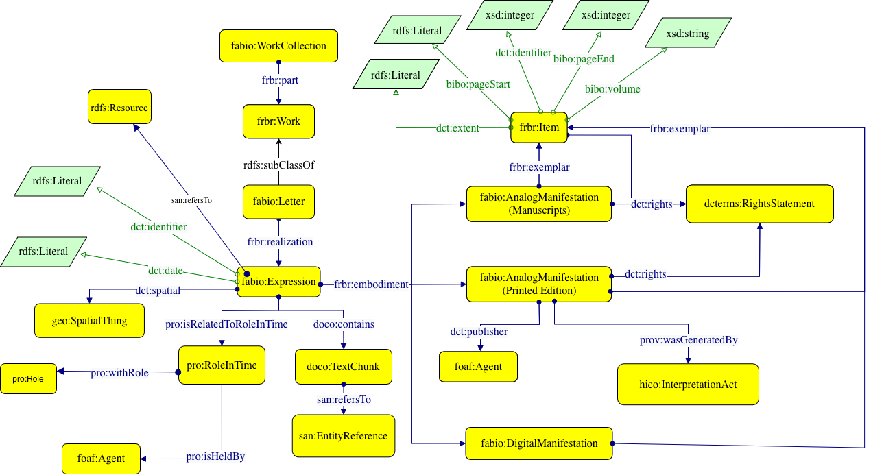
Module 2 — Letters and Documentary Models

Module 2 (M2) models documentary units — especially letters — across FRBR-aligned layers as implemented through SPAR/FaBiO. Each letter is represented as a fabio:Letter (a subclass of frbr:Work), and is connected to a textual realisation via frbr:realization (fabio:Expression). This separation preserves the documentary identity of the letter while allowing multiple editorial and material instantiations to coexist.

Document-level descriptive properties are attached at the expression layer when they characterise the encoded text used by the project (e.g., identifier and dating of the represented text). In particular, the model links fabio:Expression to dcterms:identifier, dcterms:date and dcterms:spatial, and connects the expression to role assignments through PRO (pro:RoleInTime) so that agents can be described with explicit roles (e.g., creator/addressee) and a temporal scope.

The internal textual structure is represented through segment-level units (doco:TextChunk) linked from the expression via doco:contains. Text chunks can carry explicit references to modelled entities through SAN (san:refersTo, san:EntityReference), supporting traceability between relation assertions and the textual evidence that motivates them.

Material instantiations are represented through frbr:embodiment. Manuscripts and the 1978 printed edition are modelled as fabio:AnalogManifestation, while the project’s web publication is modelled as fabio:DigitalManifestation. Physical and bibliographic details can be expressed at the item level (frbr:Item) using identifiers and extent/page metadata (e.g., bibo:pageStart, bibo:pageEnd, bibo:volume). Rights information is attached via dcterms:rights to dcterms:RightsStatement.

Finally, the model records the editorial mediation of the printed edition using HiCO/PROV: the printed manifestation can be linked to an interpretive activity (hico:InterpretationAct, prov:wasGeneratedBy), making explicit that the project encodes an editorial transmission stratum rather than a diplomatic transcription of manuscripts.

Data Model of Letters in the Varela Digital project
Figure 2. Data Model of Letters and their manifestations.

Module 3 — HRAO Relations Extracted from Text

Module 3 (M3) documents the relation layer used to represent semantic links extracted from the corpus and recorded through standoff annotation. Relations are expressed as owl:ObjectProperty assertions connecting existing entities in the graph — primarily foaf:Person, foaf:Organization, san:Event, and geo:SpatialThing. This design keeps the knowledge base modular and interoperable: the project introduces a minimal set of domain-specific predicates (HRAO) while reusing established vocabularies where possible.

The relation layer combines three families of links. (1) Person–person relations are modelled through reused predicates (e.g., foaf:knows) and domain-specific HRAO properties capturing forms of political and institutional interaction (e.g., service, command, imprisonment, intercession). (2) Person–organisation and organisation–organisation relations reuse schema.org and related vocabularies (e.g., schema:memberOf, schema:employeeOf, schema:subOrganizationOf) to express affiliation and hierarchy. (3) Event-based relations connect persons to san:Event via HRAO predicates (e.g., participation), and events can be grounded spatially via dcterms:spatial to geo:SpatialThing.

Relation assertions are treated as curated interpretive statements: they are stored separately from the base text, can be revised independently, and are designed to remain linkable to textual evidence through entity references and segment identifiers. This enables deterministic network extraction for visualisations while keeping the model auditable and maintainable.

Semantic relations model (HRAO) for Varela Digital
Figure 3. Semantic relations model (HRAO) used to express interpersonal, institutional, and event-based links in the Varela Digital Knowledge Graph.